O1 โครงสร้าง และอำนาจหน้าที่

โครงสร้างหน่วยงาน

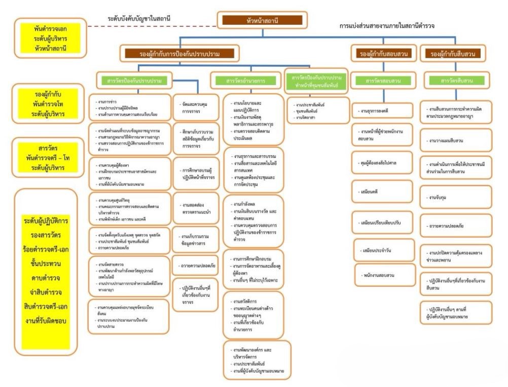
แผนผังโครงสร้างการแบ่งส่วนราชการของสถานีตำรวจ

ข้อมูล ณ วันที่ 1 มกราคม 2568

ข้อมูล  ณ  วันที่  1  มกราคม  2568

อำนาจหน้าที่ตามระเบียบกฎหมาย

อำนาจหน้าที่ตามกฏหมายอื่น